Instance Verification Kit (IVK)
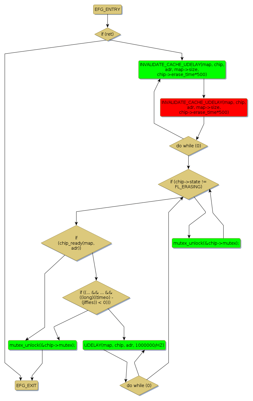
mutex lock @ [65722+80+/linux-3.19-rc1/drivers/mtd/chips/cfi_cmdset_0002.c]
Instance Signature: mutex
|
The Matching Pair Graph:
|
|
Function Name
|
Control Flow Graph (CFG)
|
Events Flow Graph (EFG)
|
Source Correspondence
|
|
do_erase_chip
|
|
|
[64540+13+/linux-3.19-rc1/drivers/mtd/chips/cfi_cmdset_0002.c]
|